Targeted Website Optimization

Improving website clarity, usability, and performance for a nonprofit organization

Project Overview

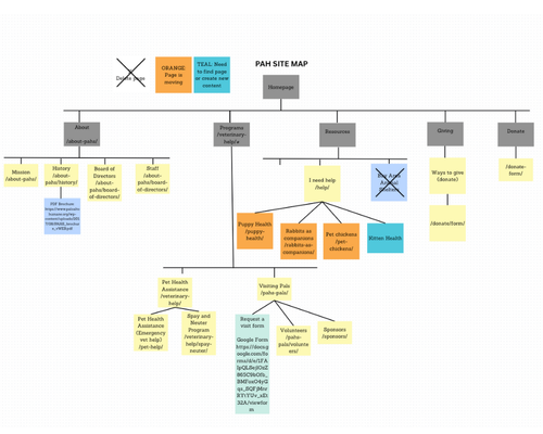
A nonprofit organization needed to improve the effectiveness of its existing website. While the site contained valuable information, it lacked clarity and clear user pathways. The goal was to refine the website so it better supported visitors’ needs, improved engagement, and aligned with the organization’s mission.